Ethics
This page outlines the School’s Ethics approval process for research and student projects. Readers are advised to also consult the University Teaching and Research Ethics Committee (UTREC) web pages for further information.
Scope
What needs ethical approval? See the UTREC pages for the long answer. But the short answer is at the beginning of the remit: “UTREC is responsible for overseeing the University’s research activity involving humans, their data or samples”. Many Computer Science projects might involve humans, for instance:
- network monitoring
- user studies
- questionnaires
- the collection or use of sensitive (e.g. medical) data
- working with children
- social media studies
If you are in doubt as to whether your project involves human subjects and might require ethical approval, please ask. If you are working with animals, then there is a separate committee called AWERB (Animal Welfare and Ethics Review Body).
Approval Process
Ethics Committee Meetings
The School Ethics Committee (SEC) meets on the fourth Tuesday of every month. In order for your application to be reviewed at a given monthly meeting, it must be submitted no later than the corresponding cut-off date listed below. Later submissions may not be considered until the meeting in the following month.
The table also shows the last realistic cut-off dates for the various student project modules. Applications received after these cut-off dates are likely to receive an outcome too late to be of use to your project.
| Project type | Cut-off date | SEC meeting date |
|---|---|---|
| MSci project S1 | 6 October 2025 (W4) | 28 October 2025 (W7) |
| SH project | 3 November 2025 (W8) | 25 November 2025 (W11) |
| 5 January 2026 | 27 January 2026 (W1) | |
| MSci project S2 | 2 February 2026 (W2) | 24 February 2026 (W5) |
| 23 February 2026 (W5) | 24 March 2026 (W8) | |
| 6 April 2026 (ILW) | 28 April 2026 (W13) | |
| 4 May 2026 | 26 May 2026 | |
| MSc project | 1 June 2026 | 23 June 2026 |
Undergraduate and Masters Students
Meet with your supervisor to discuss the potential ethical considerations of your project. It is crucial that your supervisor is engaged in the process.
-
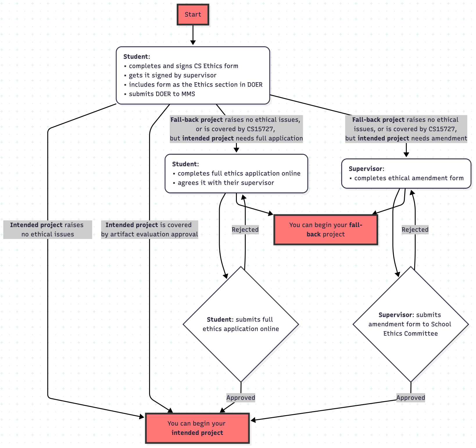
Review the CS ethics form [PDF, Word]. Carefully check all of the statements on page 2. If you can confirm that all statements apply to your intended project then tick the ‘I confirm that…’ and ‘intended project’ boxes on page 2, and select option 1 on page 1. Complete the other details, print, sign, and ask your supervisor to sign. Scan and incorporate the form into your DOER submission. Once submitted, the ethics process is now complete for your project.
-
If you can’t confirm all the statements on page 2 because you want to carry out user evaluation during your project, you may be able to use the pre-approved generic CS artifact evaluation ethical application. This has been designed to cover many common student projects that involve the creation of a software artifact and some limited testing. Read the application carefully and consider whether it covers what you want to do in your project. Note the restrictions on participants (must be students or staff of St Andrews University) and duration (maximum of 60 minutes per participant). The generic approval only applies to projects involving a questionnaire that is restricted to discussing a software artifact. For example, questionnaires collecting personal data from people are not covered. If your intended project is covered then select option 2 on page 1 (ignoring page 2), and include the form in your DOER as described above. Once the DOER is submitted, the ethics process is now complete for your project.
-
If neither of the above apply, then either you will need to submit a full ethics application, or your supervisor will need to submit an amendment application for an existing ethics approval. First, you must make sure that your fall-back project can be completed in the event that the full application or amendment is not successful. Therefore, either the fall-back project must raise no ethical issues, or it must be covered by the artifact evaluation approval. Select one of options 3-6 as appropriate, and include the form in your DOER as described above. Once the DOER is submitted, you can proceed with your fall-back project. You cannot start working on your intended project at this point, except for preparatory work that overlaps with your fall-back project.
-
A full ethics application must be submitted using the online ethics system. Review the relevant UTREC guidelines and complete the full ethics application with the help of your supervisor. Once the online application is complete, electronically signed by you and your supervisor, and submitted using the online ethics system, the ethics committee will start reviewing it. You should hear back from the ethics committee after the respective meeting date (see timetable above). Approval may involve the ethics committee asking for further changes, but once approved you will receive a ‘favourable opinion’ letter. You can now proceed with your intended project. You should include a copy of the letter in your dissertation.
-
If your project already has ethics approval (e.g. you are working on part of an existing project), then your supervisor (or the Principal Investigator of the existing project) must submit an amendment to the existing ethics application that adds you to the project. You need to discuss this with your supervisor, and the procedure will depend on the format in which the initial application was submitted. Once approved, the ethics process is now complete. You should include a copy of the letter in your dissertation.
This flowchart should help you understand the process. 
Frequently asked questions:
-
“I’m too late to submit my full ethics application – what do I do?” You cannot start your research until you obtain approval. It is therefore in your interest to submit your ethics form on time. Occasionally, it isn’t possible to do so. In this case you should discuss this with your supervisor and with the ethics committee at ethics-cs@st-andrews.ac.uk, and also inform the Project Co-ordinator for your module. The ethics committee might not necessarily agree to the late submission, in which case you will have to change the direction of your project.
-
“My project has changed – what do I do now?” Start the whole procedure from the beginning. If you have already submitted a full ethics application, and already obtained ethical approval through that process, you would have to submit an amendment.
-
“I am doing a group project with another student. Do I need to submit one application or two?” In this case, only one application must be submitted. The online ethics system has functionality for collaborative work on joint applications. One of you should create an application and then give access to it to the other student; then you can work on it together.
-
“I am doing a joint project with another School. Do I need to submit one application or two?” You should submit only one application, following the ethics process for the School running the module. So if you are taking CS4796 you should follow the process described here, while on any other joint project module (e.g. MT4796, PN4796) you should follow the process defined by the other School.
-
“My project involves children. What should I do?” You should read the UTREC guidance on Participant information and consent for child participants, as well as relevant document templates available from the same page, and then contact the UTREC child panel representative Barbara Dritschel for consultation and advice. Once this is done, the application can be submitted, including copies of any correspondence with the child panel representative, to the CS Ethics Committee for review. The application will then be forwarded to UTREC for final consideration and approval. Any projects involving children that have not been discussed with the child panel representative will be returned immediately.
-
“I would like to do an online survey. Is a survey considered anonymous and how should I obtain consent?” The University has a Qualtrics license which you should use for any online surveys. You can find more information on using Qualtrics and how to obtain consent in the UTREC guidelines.
-
“My supervisor says that they already have ethics approval for my project. Do I need to do anything?” If the project that you are working on already has ethics approval, you still need to be added to the project. For that, your supervisor should submit an amendment following a procedure that depends on the format of the initial application. If the purpose of the project has been changed by your work, then you will need to submit a full ethics application.
-
“I am only experimenting on myself or collecting personal data from myself. Do I need to do anything?” You still need to submit a full ethics application, as there may be ethical considerations, for instance around the storage of data or what would happen if data were lost. You do not need to provide consent forms or information sheets if you are the only participant.
-
“I am using secondary data collected by someone else. Do I need approval?” If the data involve human subjects, then you still need to submit an ethics application, as there may be ethical concerns such as data storage, risks from analysis, licensing issues, or whether you have permission to do the analysis that you propose on the data. Your application should include evidence, e.g. of appropriate licenses and permissions. You should also read the UTREC guidance on secondary data.
Frequently encountered problems:
These are some common reasons for rejecting an application. Please try not to make these mistakes as they will delay your approval and your project.
-
Not explaining the ethical considerations in the “ethical considerations” section. It is crucial that you clearly outline any ethical considerations in this section. Simply stating “there are no considerations” or “there are no ethical issues” is insufficient, as any project involving human subjects will have at the very least concerns about consent, secure storage and so forth. Please start this section with a description of these considerations, and then a brief description of how you mitigate them (more detail can be provided later).
-
Dates. We see various issues with dates in the application forms. When the date is in free text, please use an unambiguous format (e.g. ISO 8601 or writing out the date in words). We have seen some use of US dates which can be misinterpreted. Also the length of projects should not exceed the length of a module for student projects (e.g. don’t have two-year projects for an SH project).
-
Data. What kind of data are being collected for your project and how? Do the data contain anything identifiable or personal? Please be clear about what data are collected, how they are stored and where. If you are using secondary data, explain how you have permission to do so.
-
Consent. Please make sure that you use the correct consent form for your project. We see lots of applications saying that no identifiable data will be collected, but then using a consent form that discusses coded data (i.e., identifiable data).
-
Materials. If you are submitting a full ethics application, please make sure that you include all appropriate materials. This includes any questionnaires if you are using them. If you do not have your full questionnaire or interview questions ready then you should at least submit some sample questions so that the Ethics Committee can get a sense of what will be asked.
-
Explaining all of the answers in the form. Please read the entire form. In particular if you answer YES/NO to some questions, you may subsequently have to explain why. For instance justify any inducements, or explain why you have chosen not to debrief your participants. Your supervisor can help here.
-
Signing the form. Please make sure that you have discussed your application with your supervisor, and that both applicant and supervisor have signed the form.
Staff and PhD Students
Complete the full ethics application using the online system for ethics applications and review of research involving human participants, data and samples, which can be accessed on the UTREC website.
If you are a PhD student, both you and your supervisor must sign the form. Your supervisor should be engaged with the process from the outset.
If you have already submitted a full ethics application, and already obtained ethical approval through that process, you can ask for small changes to the application by submitting an ethical amendment form.
If you have external funding for the research, you may also have to complete a “Funders Ethical Approval Form”. UTREC maintains an extensive list of all pre-approved funders on their website. This includes all the major research councils. If your funder is not listed then you must submit the funders ethical approval form to UTREC, but this can be done at the same time as the project ethical application form to save time.
Further Reading
- The UTREC Guidance on ethical issues in research involving humans for ethical research practice.
- A THES article on mining social networks. Also see the UTREC guidance on social media research.
- A Gift of Fire: Social, Legal, and Ethical Issues for Computing and the Internet - there is one copy in the library.
- A brief description of Microsoft’s privacy design process.
Committee Members (2025-26)
- Olexandr Konovalov (convener)
- Duncan Adamson
- Loraine Clarke
- Lei Fang
- Graham Kirby
- David Morrison
- Kasim Terzić
- Alice Toniolo
- Hazel Wallace (administrator)
- Annemarie Paton (administrator)
E-mail: ethics-cs@st-andrews.ac.uk